Perdón, no sé si te llego a entender correctamente.
Voy a tratar de ser lo más esquemático posible, a ver si así me explico o se me entiende mejor.
Inicialmente partimos únicamente con tres equipos:
- Router (configuración por defecto o no relevante)
- NAS (conectado al Router, 1gbe, no LAG, un único puerto conectado)
- Ordenador (conectado al Router, 1gbe, no LAG, un único puerto conectado)
La sincronía de los equipos es correcta, 1Gbe.
No hay nada más conectado a la red física (excepto TV, no creo que quitara el cable para realizar las pruebas).
Con los dos equipos conectados al Router (Nas y ordenador), en principio ningún problema para un uso moderado o normal de Internet.
El problema venía al pasar datos entre el Nas y el Ordenador (independientemente de la dirección). Durante un rato se realizaba una transferencia estable a unos 900Mbps (máximo teórico o muy cercano) pero tras un tiempo transfiriendo datos la conexión se cortaba. El router dejaba de funcionar por completo. Se perdía conectividad entre Ordenador / Nas, Ordenador / Internet y, presupongo, Nas / Internet.
En su momento probé aquello que pensaba pudiera estar afectando de algún modo; deshabilitar Wifi, deshabilitar DHCP, distintas opciones MTU en ambos equipos (Jumbo frames), pero con el mismo resultado. Llegaba un momento que el router dejaba de responder.
Como ya indico, esto sólo pasaba al transferir datos a una velocidad cercana al máximo teórico de 1Gbe de forma local entre los dos equipos conectados al router.
Si limitaba la velocidad a más/menos el 50% de la capacidad del puerto, esto es, si transfería los datos a unos 400Mbps,... también fallaba, pero tardaba más en fallar. Sí noté, me invento el volumen transferido, que si a máxima velocidad el router dejaba de funcionar transferidos 300GiB; a unos 400Mbps de velocidad quizás lograba transferir 500GiB (ni la misma cantidad ni una cantidad proporcional a la reducción de la velocidad).
Para limitar la velocidad simplemente utilizaba el programa FastCopy (no pongo enlace, se encuentra rápido) que permite, eso, limitar la velocidad en la transferencia de archivos.
Una vez puesto el Switch (Router al Switch y de éste al Ordenador / Nas) el problema "desapareció" o se "resolvió". Ningún problema en dejar varios TB de datos pasando entre los equipos sin pausa alguna y a máxima velocidad. Tampoco ningún problema en crear agregación de enlace y utilizar dos puertos del nas junto con dos puertos del ordenador (ni con jumbo, pero esto ya queda fuera del problema con el router).
Mi consulta es, puesto que se me preguntaba si tengo algún problema cuando conecto directamente al router, quitando el switch de la red, es la siguiente:
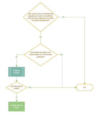
1) - ¿Es normal que si conectas dos aparatos al router y transfieres, por poner un ejemplo 2TiB, entre las dos máquinas, el router se acabe bloqueando?
1.1) Respuesta Sí (normal que se bloquee):
Si es normal que el router no sea capaz de transferir de forma constante 2TiB de información entre dos dispositivos conectados al mismo; ok. Ya está, no lo "soporta".
1.2) Respuesta No (no es normal que se bloquee):
Presupuse que quizás era un error puntual del Firmware que tuviera en aquel momento.
1.2.1) ¿Se trataba de algún error ya identificado y solucionado en un Firmware posterior?
1.2.1.1) Respuesta Sí (un error ya solucionado)
Puedo ver de realizar esta prueba nuevamente y comprobar que ahora, o con el Firmware actual, no suceda el bloqueo y los datos se transfieran sin que el router se bloquee. Si el router se bloquea transfiriendo desde dos puertos LAN sin nada más conectado, entiendo que indicará un problema con el router.
1.2.1.2) Respuesta No (un error no solucionado)
Hacer la prueba indicada no servirá de nada, en el supuesto de que el router se bloqueara se consideraría un comportamiento "normal" y no sería identificativo de que tenga ningún problema.
No sé si queda claro, quizás con un diagrama de flujo se tendería mejor?, fijarse en la numeración de los párrafos.
Si no se entiende agradecería que la pregunta fuera un poco más concisa o lo más detallada posible, "No deberías tener ningún problema a la hora de conectar distintos equipos",... no, en principio en conectarlos como tal, ningún problema, en hacer un uso moderado contra WAN tampoco me percaté de ningún problema (serían 300Mbps como máximo), el problema venía (o viene, no he vuelto a probar) cuando se daba el caso expuesto.